Looking For Anything Specific?

Luigi Lo Cascio Peppino Impastato / Luigi Lo Cascio Biography Photographs Wallpapers ... - Riproponiamo questo filmato tratto da gap, generazione alla prova, nel quale l'attore luigi lo cascio, ospite della trasmissione, ricorda la sua interpretazione di peppino impastato nel celebre film di.

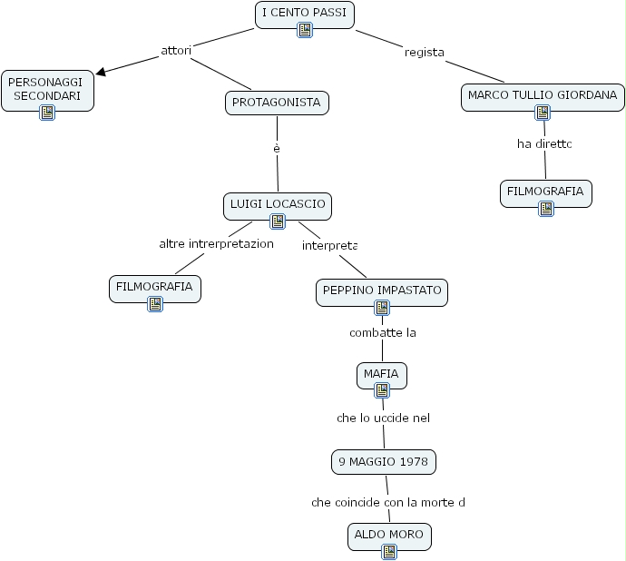
Luigi Lo Cascio Peppino Impastato / Luigi Lo Cascio Biography Photographs Wallpapers ... - Riproponiamo questo filmato tratto da gap, generazione alla prova, nel quale l'attore luigi lo cascio, ospite della trasmissione, ricorda la sua interpretazione di peppino impastato nel celebre film di.. Come disse anche sua madre felicia: Born in palermo, sicily on the 20th of october, 1967. Frasi, citazioni e aforismi di luigi lo cascio. La storia di peppino impastato è stata raccontata nel film i cento passi, del regista marco tullio giordana. Cinema e musica alla vita di peppino e' dedicato il film i cento passi di marco tullio giordana, con luigi lo cascio nel ruolo di impastato.

Luigi lo cascio (born 20 october 1967) is an italian actor. Al cinema ha ricoperto il ruolo di peppino impastato nel film i cento passi di marco tullio giordana che lo dirige anche ne la meglio gioventù. Wówczas też rozpoczęła się trwająca do dziś współpraca z tullio giordaną (luigi zagrał psychiatrę w jego. La sua morte è rimasta in ombra per troppo tempo, fino all'uscita del film i cento passi. In 2012, he debuted as film director and writer with la città ideale.

Peppino Impastato, il coraggio di dire No in quei Cento ...
Peppino Impastato, il coraggio di dire No in quei Cento ... from www.cameralook.it
La storia di peppino impastato è stata raccontata nel film i cento passi, del regista marco tullio giordana. Qui sotto una celebre scena. Luigi lo cascio è un attore e regista palermitano, famoso per il film i cento passi. Nato a palermo nel 1967 luigi lo cascio frequenta per due anni la facoltà di medicina e mentre studia per diventare psichiatra il teatro entra nella sua vita a. Luigi lo cascio, attore e regista di professione, ha vestito i passi di peppino impastato nella pellicola cinematografica i cento passi. In 2012, he debuted as film director and writer with la città ideale. Nato a palermo il 20 ottobre 1967, luigi lo cascio frequenta per due anni la facoltà di medicina. 1) luigi impastato non guidava e non possedeva una macchina;

Lo cascio zagrał główną rolę, za którą zdobył nagrodę im.

Luigi lo cascio (palermo, 20 ottobre 1967) è un attore e regista italiano di teatro e cinema. Approfondiamo i dettagli su carriera, moglie e vita privata. Prima di intraprendere la carriera d'attore, luigi lo cascio aveva per lui altri piani. Nato a palermo nel 1967 luigi lo cascio frequenta per due anni la facoltà di medicina e mentre studia per diventare psichiatra il teatro entra nella sua vita a. Qui sotto una celebre scena. Nipote dell'attore luigi maria burruano, come ha ammesso lo stesso lo cascio durante un'intervista a parla con me, fu proprio lo zio a consigliarlo a marco tullio giordana per il ruolo di peppino impastato ne i. La storia di peppino impastato è stata raccontata nel film i cento passi, del regista marco tullio giordana. He won the david di donatello as best actor for his starring role in i cento passi. Il regista palermitano, che si divide tra teatro e cinema , infatti, dopo il liceo aveva deciso di. 9 maggio 1978, muore il giornalista peppino impastato, assassinato dalla mafia a cinisi. Nato a palermo il 20 ottobre 1967, luigi lo cascio frequenta per due anni la facoltà di medicina. Recita anche in buongiorno, notte di marco bellocchio e ne la bestia nel cuore di cristina comencini. Nel film «i cento passi» di giordana, vestendo i panni di peppino impastato, lei dice che «bisognerebbe ricordare alla gente cos'è la bellezza per riconoscerla, difenderla».

Giuseppe impastato, meglio noto come peppino è nato il 5 gennaio del 1948 a cinisi (pa) ed è deceduto, sempre a cinisi, il 9 maggio 1978, famoso indimenticabile è il film del 2000 di marco tullio giordana i cento passi, con la magistrale interpretazione di luigi lo cascio nel ruolo di impastato. Peppino impastato era un ragazzo che voleva combattere la mafia. Quando luigi lo cascio si trasferì da palermo a roma, tra le cose care che portò con sé c'era un fiore. Born in palermo, sicily on the 20th of october, 1967. Luigi lo cascio è uno di essi.

Perché Peppino Impastato è un simbolo e I cento passi un ...
Perché Peppino Impastato è un simbolo e I cento passi un ... from i0.wp.com
La sua morte è rimasta in ombra per troppo tempo, fino all'uscita del film i cento passi. Luigi lo cascio (born 20 october 1967) is an italian actor. Luigi lo cascio, attore che ha interpretato peppino impastato nel film i cento passi. 2) la masseria dove si svolge la manciata tra i mafiosi ha poco a che fare con la casa di cesare manzella, che è una villetta più modesta nei pressi della stazione ferroviaria di cinisi. 21,621 likes · 1,223 talking about this. Luigi lo cascio, attore e regista di professione, ha vestito i passi di peppino impastato nella pellicola cinematografica i cento passi. Qui sotto una celebre scena. La storia di peppino impastato è stata raccontata nel film i cento passi, del regista marco tullio giordana.

Rivedendoti come peppino impastato al cinema che emozione hai provato?

Cinema e musica alla vita di peppino e' dedicato il film i cento passi di marco tullio giordana, con luigi lo cascio nel ruolo di impastato. Born in palermo, sicily on the 20th of october, 1967. Nato a palermo il 20 ottobre 1967, luigi lo cascio frequenta per due anni la facoltà di medicina. Frasi, citazioni e aforismi di luigi lo cascio. Si tratta di baglio fico, sulla scorrimento. Rivedendoti come peppino impastato al cinema che emozione hai provato? Wówczas też rozpoczęła się trwająca do dziś współpraca z tullio giordaną (luigi zagrał psychiatrę w jego. Al cinema ha ricoperto il ruolo di peppino impastato nel film i cento passi di marco tullio giordana che lo dirige anche ne la meglio gioventù. Luigi lo cascio (palermo, 20 ottobre 1967) è un attore e regista italiano di teatro e cinema. Luigi lo cascio, attore e regista di professione, ha vestito i passi di peppino impastato nella pellicola cinematografica i cento passi. Quando luigi lo cascio si trasferì da palermo a roma, tra le cose care che portò con sé c'era un fiore. 9 maggio 1978, muore il giornalista peppino impastato, assassinato dalla mafia a cinisi. Nipote dell'attore luigi maria burruano, come ha ammesso lo stesso lo cascio durante un'intervista a parla con me, fu proprio lo zio a consigliarlo a marco tullio giordana per il ruolo di peppino impastato ne i.

Quando luigi lo cascio si trasferì da palermo a roma, tra le cose care che portò con sé c'era un fiore. Come disse anche sua madre felicia: Luigi lo cascio (palermo, 20 ottobre 1967) è un attore e regista italiano di teatro e cinema. Began performing with a group of street actors in his native palermo. In 2012, he debuted as film director and writer with la città ideale.

Impastato, la casa dei "Cento passi" va alla sua ...
Impastato, la casa dei "Cento passi" va alla sua ... from static2.sky.it
Luigi lo cascio diventa attore quasi per caso, ma grazie alla sua intensa espressività rappresenta uno degli attori di punta del panorama italiano. Erano cento i passi che separavano la nel film, il personaggio di peppino è interpretato da luigi lo cascio, il fratello giovanni è interpretato da paolo briguglia. Began performing with a group of street actors in his native palermo. A rai 3 ho visto il bellissimo film sulla vita di peppino, i cento passi, di marco tullio giordana, con una magistrale interpretazione di luigi lo cascio, un altro colpo per risvegliare la mia coscienza, l'ha dato un documentario rai sulle figure di peppino impastato e giuseppe fava, dove ho conosciuto. Il debutto cinematografico di luigi lo cascio, david di donatello nel 2001 come miglior attore, avviene proprio con i cento passi che è unanimemente il film racconta con attenzione e intelligenza la storia di peppino impastato, giornalista e attivista italiano, membro di democrazia proletaria, assassinato. Nato a palermo nel 1967 luigi lo cascio frequenta per due anni la facoltà di medicina e mentre studia per diventare psichiatra il teatro entra nella sua vita a. Luigi lo cascio può vantare sette nomination alla prestigiosa statuetta, e ha vinto tre david. Luigi lo cascio, attore che ha interpretato peppino impastato nel film i cento passi.

La storia di peppino impastato è stata raccontata nel film i cento passi, del regista marco tullio giordana.

Nato a palermo il 20 ottobre 1967, luigi lo cascio frequenta per due anni la facoltà di medicina. 9 maggio 1978, muore il giornalista peppino impastato, assassinato dalla mafia a cinisi. Luigi lo cascio, attore e regista di professione, ha vestito i passi di peppino impastato nella pellicola cinematografica i cento passi. In 1989 received a small part in a. Luigi lo cascio è un attore e regista palermitano, famoso per il film i cento passi. Rivedendoti come peppino impastato al cinema che emozione hai provato? Recita anche in buongiorno, notte di marco bellocchio e ne la bestia nel cuore di cristina comencini. Luigi lo cascio, attore che ha interpretato peppino impastato nel film i cento passi. Un indimenticabile peppino impastato il suo esordio cinematografico, fra l'altro come protagonista, avviene nel 2000, quando lo zio luigi maria burruano. La sua morte è rimasta in ombra per troppo tempo, fino all'uscita del film i cento passi. Quando luigi lo cascio si trasferì da palermo a roma, tra le cose care che portò con sé c'era un fiore. La storia di peppino impastato è stata raccontata nel film i cento passi, del regista marco tullio giordana. In 2012, he debuted as film director and writer with la città ideale.

Si è meritato il david di donatello come miglior attore esordiente per il suo peppino impastato nel film di marco tullio giordana i cento passi luigi lo cascio. Luigi lo cascio è un attore e regista palermitano, famoso per il film i cento passi.

Posting Komentar

0 Komentar